Thinking methods
May 31, 2020 |
mindset
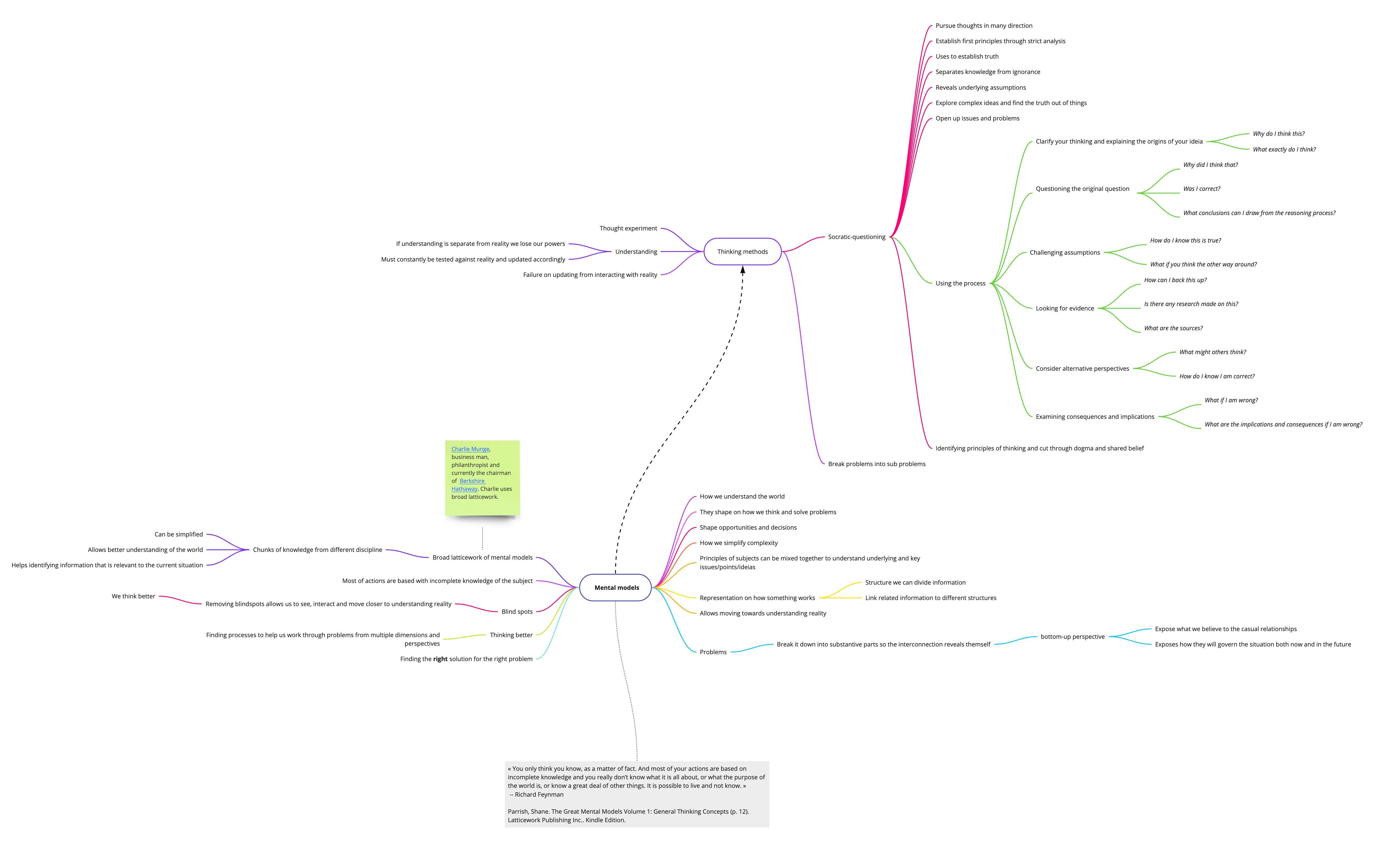
Thinking methods are techniques where we can get better at solving complex problems and having a clearer view of the problem. It allows us to thought experience and running towards reality instead of away from. Understanding must constantly be tested against reality and updated accordingly. We can break problems into sub-problems so we can better view reality.
Prevents failure from interacting with reality

Figure 1: Mindmap of thinking methods
Related pages: